Boat Pose Reference

Pose Runway 3353 Gallery Images Reference Images Fans Share
Download Image
Open new tab
###
![]()

50 Partner Yoga Poses For Friends Or Couples Yoga Rove
Download Image
Open new tab

Intermediate Yoga Sequence For The Abs Core Strength Yoga
Download Image
Open new tab

The Yoga Strap The Best Yoga Prop
Download Image
Open new tab

50 Partner Yoga Poses For Friends Or Couples Yoga Rove
Download Image
Open new tab

Ppt Yoga Poses Powerpoint Presentation Free Download Id 1841202
Download Image
Open new tab
![]()
Doga Yoga Wikipedia
Download Image
Open new tab

Best Yoga Poses For Reducing Obesity Fat
Download Image
Open new tab

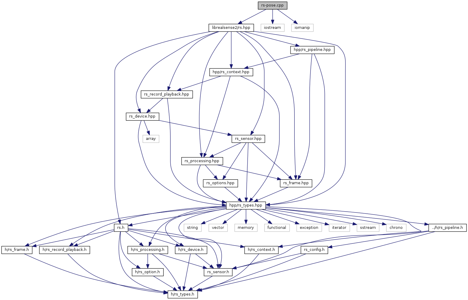
Librealsense2 Rs Pose Cpp File Reference
Download Image
Open new tab

Yoga Poses Learn Lotus Pose Padmasana To Quiet Your Mind
Download Image
Open new tab

Nigeria S Depleting Fish Stocks May Pose A Threat To Regional Security
Download Image
Open new tab

Pdf Evaluation Of Marker Based Reference System For Head Pose
Download Image
Open new tab

Ompl Pose Model State Space Cpp File Reference
Download Image
Open new tab

The Yoga Strap The Best Yoga Prop
Download Image
Open new tab

Yoga Poses Learn Lotus Pose Padmasana To Quiet Your Mind
Download Image
Open new tab

50 Partner Yoga Poses For Friends Or Couples Yoga Rove
Download Image
Open new tab
Yoga Poses Dimensions Drawings Dimensions Com
Download Image
Open new tab

Half Boat Pose Yoga Ardha Navasana Yoga Sequences Benefits
Download Image
Open new tab

Evan Huang Fresh Off The Boat Wiki Fandom
Download Image
Open new tab

Yoga Poses Mr Yoga Is Your 1 Authority On Yoga Poses
Download Image
Open new tab