Drawing Pose Reference Floating

Floating Human Base By Whiskers777 On Deviantart
Download Image
Open new tab
###
![]()

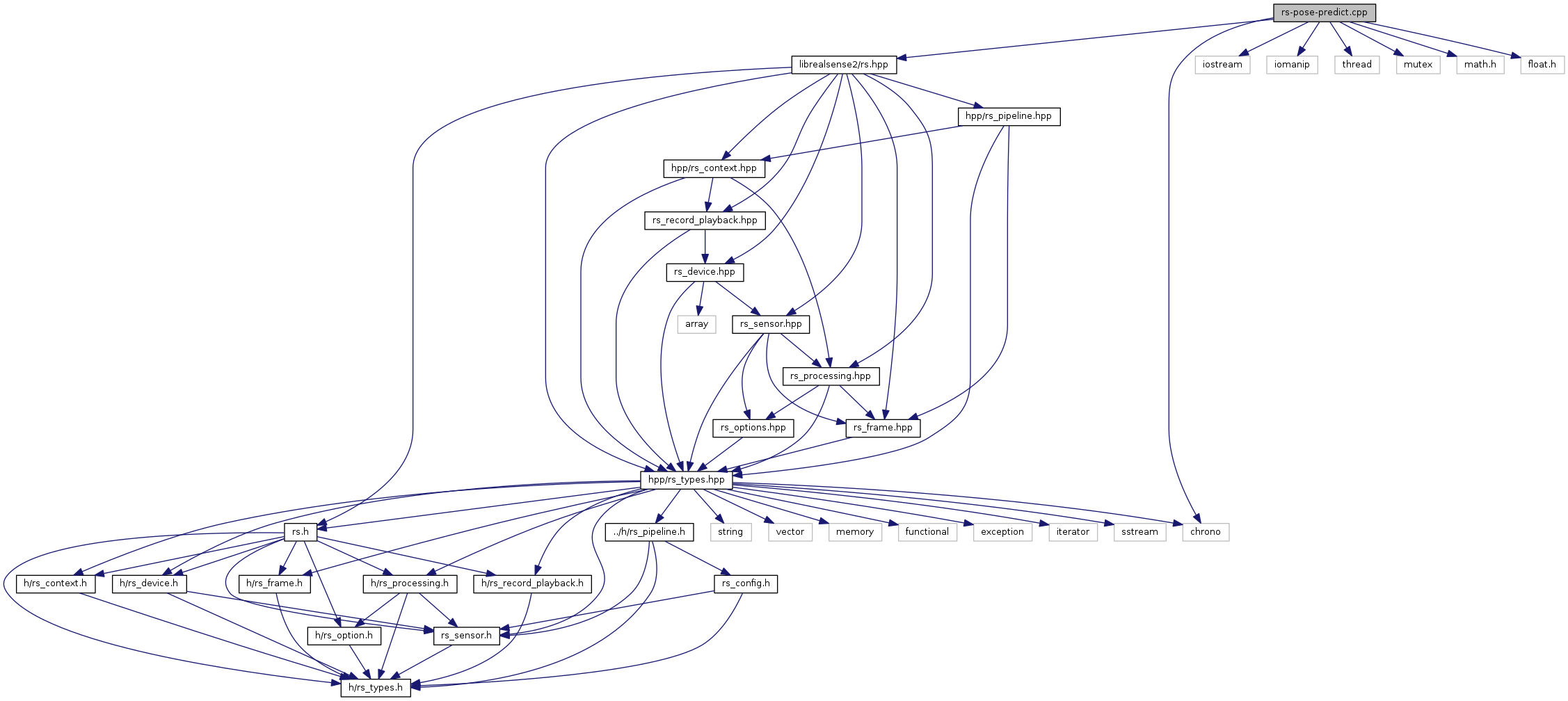
Librealsense2 Rs Pose Predict Cpp File Reference
Download Image
Open new tab
Https Encrypted Tbn0 Gstatic Com Images Q Tbn 3aand9gcsx3uyxmmg E0fwfjnr98ge8t Azmqx Gfotuscvoubz66xidf7 Usqp Cau
Download Image
Open new tab

Female Body Reference Drawing At Getdrawings Free Download
Download Image
Open new tab
![]()
49 Ideas Hair Drawing Reference Floating 6 Floating Hair Drawing
Download Image
Open new tab

Bring Energy And Life To Your Poses Art Rocket
Download Image
Open new tab

Sketching Falling Failing Flailing
Download Image
Open new tab

12 Dynamic Action Poses Inspired By The Female Form Thought Catalog
Download Image
Open new tab

Image Result For Female Figure Floating Drawing Reference Poses
Download Image
Open new tab

Girl Poses Sketch At Paintingvalley Com Explore Collection Of
Download Image
Open new tab

Let S Draw Ochako Uraraka Anime Amino
Download Image
Open new tab

Pose Reference New Floating Or Flying You Decide I D Like
Download Image
Open new tab

50 Hd Anime Poses For Drawing 2020 Www Movierulz In 2020 Part 5
Download Image
Open new tab
Drawing References And Resources
Download Image
Open new tab

Figure Drawing Goddess Pose Reference
Download Image
Open new tab

Mmd Floating Pose Download By Mikuevalon On Deviantart
Download Image
Open new tab
![]()
Woman Floating Air Stock Illustrations 531 Woman Floating Air
Download Image
Open new tab

Ndbtw8rh19f1 M
Download Image
Open new tab

Image Result For Bowing Floating Pose Reference Art Reference
Download Image
Open new tab